Our company updated the homepage to a brand new look. There is the word “Liberated” used to describe the new networking technology we implemented.
According to the dictionary, I’m most likely aligned with the description “free from traditional social restraints” — because we are trying to make fundamental changes in every domain we enter. It’s an interesting journey.
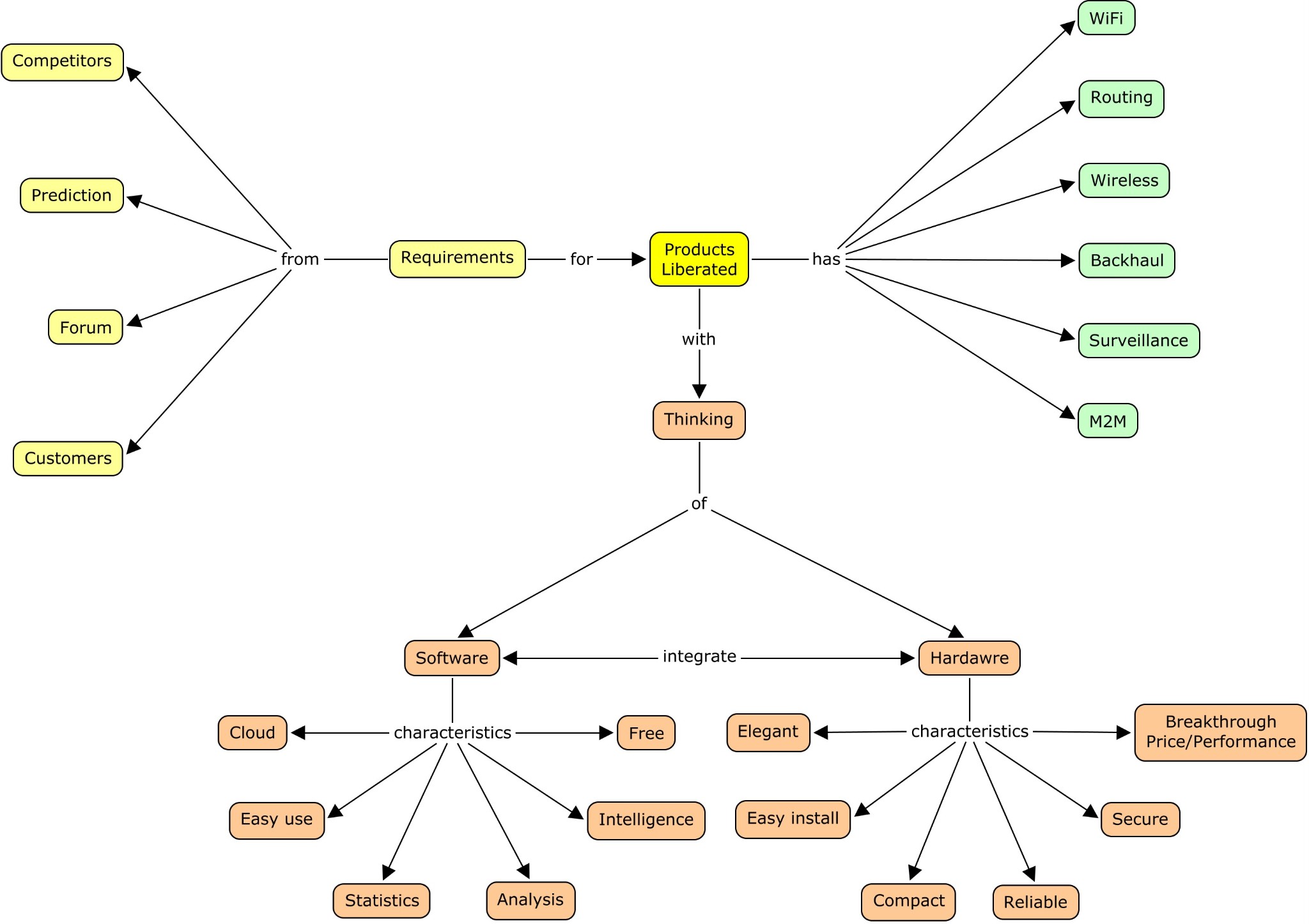
Although it’s not 100% correct, I still want to record what I saw. I plotted the company’s product map based on personal observation from the webpage:
It looks quite simple and most of the items are not new concepts. If we can execute well on every point described here, we have a big chance to succeed. So we have to work harder to liberate them all.


Comments & Feedback