The pure public cloud is no doubt building web services on a public infrastructure, while hybrid combines a private component. According to Wikipedia, the public cloud (aka external cloud) refers to services provided by a third party. A picture on Wikipedia describes this clearly.
Basically, there are four deployment models on Wikipedia. A private cloud can’t fully satisfy the requirements of a surveillance system. We also won’t discuss community cloud since it’s not realistic for surveillance.
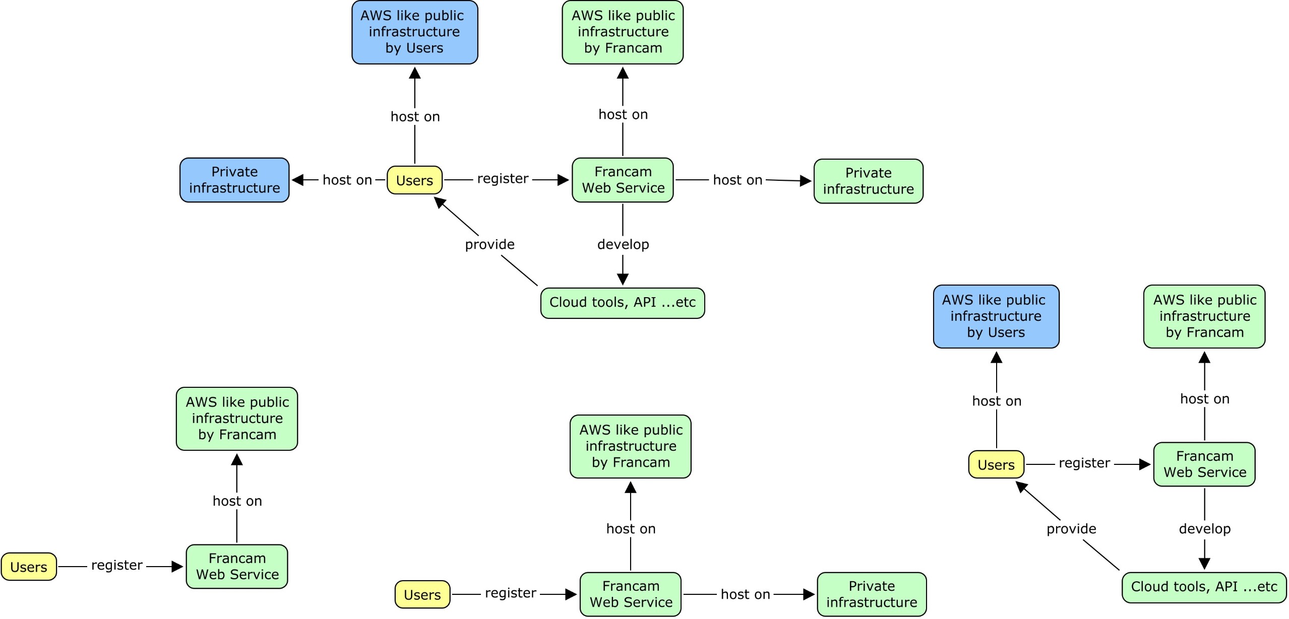
There is a famous network camera company called Dropcam that deploys as a pure public cloud system. When you install the devices, you create an account and register them. As I understand, Dropcam uses Amazon Web Services as infrastructure. I’ve plotted some simple block diagrams to describe it.
The Dropcam way is the lower-left block — all services are provided by Dropcam hosted on AWS. Dropcam becomes not just a device maker but also a service provider. This is the simplest and most elegant total system.
The other three block diagrams are increasingly complex. Some surveillance companies still want to expand on the traditional model, which can become the most complicated scenario in the upper section. They’ll get into trouble soon.
There is still a question: not everyone wants to feed private content to a service provider. That’s why the original surveillance model still holds most of the market share — but I think this situation will change in the coming years.
After studying this, I’d like to shorten the deployment models to just two kinds. One is the Dropcam approach (as described above). The other addresses the weak points that pure public cloud can’t overcome at this moment.
So which one is better — left or right? Let’s wait and see what happens next.



Comments & Feedback