An overseas engineer uses the Boost C++ library for related project development. Seeing the STL syntax in their code made me realize I should take some time to study this — at minimum, to be able to read the code properly.
From Wikipedia: http://en.wikipedia.org/wiki/Standard_Template_Library
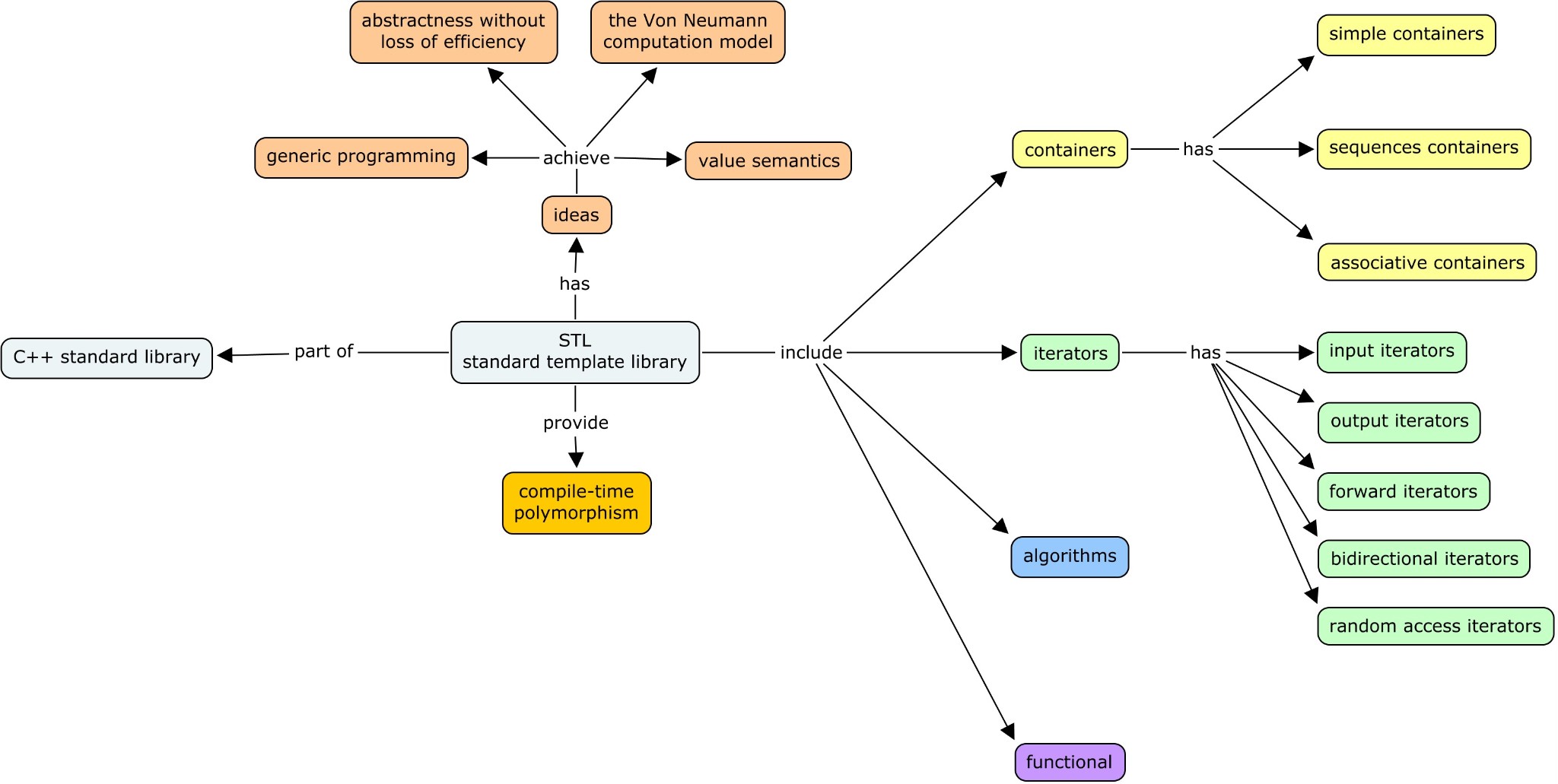
The Standard Template Library (STL) is a C++ software library that influenced many parts of the C++ Standard Library. It provides four components called algorithms, containers, functional, and iterators.
The STL provides a ready-made set of common classes for C++, such as containers and associative arrays, that can be used with any built-in type and with any user-defined type that supports some elementary operations (such as copying and assignment). STL algorithms are independent of containers, which significantly reduces the complexity of the library.
The STL achieves its results through the use of templates. This approach provides compile-time polymorphism that is often more efficient than traditional run-time polymorphism. Modern C++ compilers are tuned to minimize any abstraction penalty arising from heavy use of the STL.
The STL was created as the first library of generic algorithms and data structures for C++, with four ideas in mind: generic programming, abstractness without loss of efficiency, the Von Neumann computation model, and value semantics.
Learning Plot:

Comments & Feedback